○南国市職員の退職手当に関する条例施行規則
平成16年6月18日
規則第19号
(目的)
第1条 この規則は,南国市職員の退職手当に関する条例(昭和37年南国市条例第31号。以下「条例」という。)の施行に関し必要な事項を定めることを目的とする。
(一般の退職手当の支給)
第2条 一般の退職手当を支給するときは,退職した者の在職中の履歴事項が確認できる書類に基づき支払わなければならない。
2 死亡により退職した者及び退職後死亡した者の遺族に一般の退職手当を支給するときは,前項に規定する書類のほか,その者の戸籍謄本又は条例第2条の2第1項に規定する遺族であることが明瞭であると認め得る書類(退職後作成されたものに限る。)に基づき支払わなければならない。
(基礎在職期間)
第2条の2 条例第5条の2第2項第19号の規則で定める在職期間は,次に掲げる在職期間とする。
(1) 条例第7条第6項に規定する場合における移行型一般地方独立行政法人の職員としての在職期間
(2) 条例附則第25項の規定により退職手当の算定の基礎となる勤続期間の計算について職員としての引き続いた在職期間とみなされる日本たばこ産業株式会社又は日本電信電話株式会社の職員としての在職期間
(3) 公益的法人等への職員の派遣等に関する条例(平成13年南国市条例第38号)第18条第1項に規定する場合における特定法人役職員としての在職期間
(休職月等)
第2条の3 条例第6条の4第1項に規定する規則で定める休職月等は,次の各号に掲げる休職月等の区分に応じ,当該各号に定める休職月等とする。
(2) 育児休業(地方公務員の育児休業等に関する法律(平成3年法律第110号)第2条第1項の規定による育児休業をいう。以下この号において同じ。)により現実に職務をとることを要しない期間(当該育児休業に係る子が1歳に達した日の属する月までの期間に限る。)又は育児短時間勤務(同法第10条第1項に規定する育児短時間勤務(同法第17条の規定による短時間勤務を含む。)をいう。)により現実に職務をとることを要しない期間のあった休職月等 退職した者が属していた条例第6条の4第1項各号に掲げる職員の区分(以下「職員の区分」という。)が同一の休職月等がある休職月等にあっては職員の区分が同一の休職月等ごとにそれぞれその最初の休職月等から順次に数えてその月数の3分の1に相当する数(当該相当する数に1未満の端数があるときは,これを切り上げた数)になるまでにある休職月等,退職した者が属していた職員の区分が同一の休職月等がない休職月等にあっては当該休職月等
(基礎在職期間に特定基礎在職期間が含まれる者の取扱い)
第2条の4 退職した者の基礎在職期間に条例第5条の2第2項第2号から第19号までに掲げる期間(以下この条において「特定基礎在職期間」という。)が含まれる場合における条例第6条の4第1項並びに前条及び次条第1項の規定の適用については,その者は,市長の定めるところにより,次の各号に掲げる特定基礎在職期間において当該各号に定める職員として在職していたものとみなす。
(1) 職員としての引き続いた在職期間(その者の基礎在職期間に含まれる期間に限る。)に連続する特定基礎在職期間 当該職員としての引き続いた在職期間の末日にその者が従事していた職務と同種の職務に従事する職員又は当該特定基礎在職期間に連続する職員としての引き続いた在職期間の初日にその者が従事していた職務と同種の職務に従事する職員
(2) 前号に掲げる特定基礎在職期間以外の特定基礎在職期間 当該特定基礎在職期間に連続する職員としての引き続いた在職期間の初日にその者が従事していた職務と同種の職務に従事する職員(当該従事していた職務が市長の定めるものであったときは,市長の定める職務に従事する職員)
(職員の区分)
第2条の5 退職した者は,その者の基礎在職期間の初日の属する月からその者の基礎在職期間の末日の属する月までの各月ごとにその者の基礎在職期間に含まれる時期の別により定める別表のア又はイの表の右欄に掲げるその者の当該各月における区分に対応するこれらの表の左欄に掲げる職員の区分に属していたものとする。この場合において,その者が同一の月においてこれらの表の右欄に掲げる2以上の区分に該当していたときは,その者は,当該月において,これらの区分のそれぞれに対応するこれらの表の左欄に掲げる職員の区分に属していたものとする。
2 任命権者は,前項の規定により難い事情があると認められるときは,市長の承認を得て別段の定めをすることができる。
(調整月額に順位を付す方法等)
第2条の6 前条第1項(第2条の4の規定により同条各号に定める職員として在職していたものとみなされる場合を含む。)後段の規定により退職した者が同一の月において2以上の職員の区分に属していたこととなる場合には,その者は,当該月において,当該職員の区分のうち,調整月額(条例第6条の4第1項の調整月額をいう。次項において同じ。)が最も高い額となる職員の区分のみに属していたものとする。
2 調整月額のうちにその額が等しいものがある場合には,その者の基礎在職期間の末日の属する月に近い月に係るものを先順位とする。
(賃金日額)
第5条 賃金日額は,退職の月前における最後の6月(月の末日に退職した場合には,その月及び前5月。以下「退職の月前6月」という。)に支払われた給与(臨時に支払われる給与及び6箇月を超える期間ごとに支払われる給与を除く。以下この条において同じ。)の総額を180で除して得た額とする。
3 前2項に規定する給与の総額は,職員に通貨で支払われたすべての給与によって計算する。
4 退職の月前6月に給与の全部又は一部を支払われなかった場合における給与の総額は,前項の規定にかかわらず,次に掲げる額とする。
(1) 退職の月前6月において給与の全部を支払われなかった場合においては,当該退職の月前6月の各月において受けるべき基本給月額(条例第6条の5第2項に規定する基本給月額をいう。以下この項において同じ。)の合計額
(2) 退職の月前6月のうちいずれかの月において給与の全部を支払われなかった場合においては,その月において受けるべき基本給月額と退職の月前6月に支払われた給与の額との合計額
(3) 退職の月前6月のうちいずれかの月において給与の一部を支払われなかった期間がある場合においては,当該期間の属する月において受けるべき基本給月額(当該基本給月額がその期間の属する月に支払われた給与の額に満たないときは,その支払われた額とする。)と退職の月前6月のうち当該期間の属する月以外の月に支払われた給与の額との合計額
5 前各項の規定にかかわらず,これらの規定により算定した賃金日額が,雇用保険法第17条第4項第1号に掲げる額に満たないときは,その額を,同項第2号に掲げる額を超えるときは,その額をそれぞれ賃金日額とする。
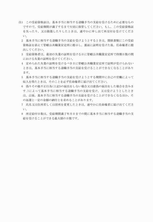
2 受給資格者は,受給資格証の交付を受けた後,氏名又は住所若しくは居所に変更があったときは,速やかに受給資格者氏名等変更届(様式第2号の2)に変更の事実を証明することができる書類及び受給資格証を添えて任命権者に提出しなければならない。ただし,受給資格証を提出することができないことについて正当な理由があるときは,これを添えないことができる。
3 任命権者は,前項の規定により受給資格者氏名等変更届の提出を受けたときは,受給資格証に必要な改定をし,当該受給資格者に返付しなければならない。
(特定退職者)
第9条 条例第10条第1項に規定する規則で定める者は,次のとおりとする。
(1) 職制若しくは定数の改廃又は予算の減少により廃職又は過員を生ずることにより退職した者
(2) 勤務公署の移転により,通勤することが困難となったため退職した者
(3) 地方公務員法第28条第1項第2号の規定による免職又はこれに準ずる処分を受けた者
(4) 公務上の傷病により退職した者
(5) その者の非違によることなく勧奨を受けて退職した者
(職業に就くことができない理由)
第10条 条例第10条第1項の規則で定める理由は,次のとおりとする。
(1) 疾病又は負傷(条例第10条第11項第3号の規定により傷病手当に相当する退職手当の支給を受ける場合における当該給付に係る疾病又は負傷を除く。)
(2) 前号に掲げるもののほか,市長がやむを得ないと認めるもの
(1) その者が提出した受給期間延長等申請書の記載内容に重大な変更があった場合 交付を受けた受給期間延長等の通知書
(2) 条例第10条第1項に規定する理由がなくなった場合 交付を受けた受給期間延長等の通知書及び受給資格証
(1) その事業を開始した日又はその事業に専念し始めた日から起算して,30日を経過する日が,条例第10条第1項に規定する雇用保険法第20条第1項の規定を適用した場合における同項各号に掲げる受給資格者の区分に応じ,当該各号に定める期間の末日後であるもの
(2) その事業について当該事業を実施する受給資格者が第16条第1項に規定する就業手当又は再就職手当の支給を受けたもの
(3) その事業により当該事業を実施する受給資格者が自立することができないと任命権者が認めるもの
3 市長は,特例申出をした者が条例第10条第1項に規定する退職の日後に同条第4項に規定する事業を開始した職員又は前条に規定する職員に該当すると認めたときは,その者に受給期間延長等の通知書を交付しなければならない。この場合(第5項において準用する第11条第1項ただし書の規定に基づき受給資格証を添えないで特例申出を受けたときを除く。)において,市長は,受給資格証に必要な事項を記載した上,返付しなければならない。
(1) その者が提出した受給期間延長等申出書の記載内容に重大な変更があった場合 交付を受けた受給期間延長等の通知書
(2) 条例第10条第4項に規定する事業を廃止し,又は休止した場合 交付を受けた受給期間延長等の通知書及び受給資格証
2 受給資格者が待期日数の期間内に職業に就き,次の各号のいずれかの給付を受ける資格を取得しないうちに再び離職した場合においては,その離職の日の翌日から起算して待期日数の残日数に等しい失業の日数を経過した後に基本手当に相当する退職手当を支給する。
(1) 雇用保険法の規定による基本手当,高年齢求職者給付金又は特例一時金
(2) 船員保険法(昭和14年法律第73号)の規定による失業保険金
(3) 基本手当に相当する退職手当
3 雇用保険法の規定による基本手当の支給を受ける資格を有する者が同法第20条第1項若しくは第2項に規定する期間内に受給資格者となった場合又は船員保険法の規定による失業保険金の支給を受ける資格を有する者が同法第33条ノ10第1項若しくは第2項に規定する期間内に受給資格者となった場合においては,当該基本手当又は失業保険金の支給を受けることができる日数(条例第10条第1項の規定による退職手当に係る場合にあっては,その日数に待期日数を加えた日数)に等しい失業の日数を経過した後に基本手当に相当する退職手当を支給する。
(基本手当に相当する退職手当の支給手続)
第13条 条例第10条第1項の規定による退職手当に係る受給資格者は,待期日数の経過後速やかに管轄公共職業安定所に出頭して職業の紹介を求め,受給資格証を提示しその所定欄に待期日数の間における失業の証明を受けなければならない。
(条例第10条第10項第2号の規則で定める者)
第13条の2 条例第10条第10項第2号アの規則で定める者のうち次の各号に掲げる者は,当該各号に定める者とする。
(2) 雇用保険法第24条の2第1項第2号に掲げる者に相当する者 退職職員であって,その者を同法第4条第1項に規定する被保険者と,その者が退職の際勤務していた南国市の事務又は事業を同法第5条第1項に規定する適用事業とみなしたならば同法第24条の2第1項第2号に掲げる者に該当するもの
(3) 雇用保険法第24条の2第1項第3号に掲げる者に相当する者 退職職員であって,その者を同法第4条第1項に規定する被保険者と,その者が退職の際勤務していた南国市の事務又は事業を同法第5条第1項に規定する適用事業とみなしたならば同法第24条の2第1項第3号に掲げる者に該当するもの
2 条例第10条第10項第2号イの規則で定める者は,前項第2号に定める者とする。
(公共職業訓練等を受講する場合における届出)
第14条 受給資格者は,市長の指示により雇用保険法第15条第3項に規定する公共職業訓練等を受けることとなったときは,速やかに公共職業訓練等受講届(様式第5号。以下「受講届」という。)及び公共職業訓練等通所届(様式第6号。以下「通所届」という。)に受給資格証を添えて任命権者に提出しなければならない。第8条第2項ただし書の規定は,この場合について準用する。
2 任命権者は,前項の規定による受講届及び通所届の提出を受けたときは,受給資格証に必要な事項を記載した上,当該受給資格者に返付しなければならない。
3 受給資格者は,受講届及び通所届の記載事項に変更があったときは,速やかにその旨を記載した届書に受給資格証を添えて任命権者に提出しなければならない。第8条第2項ただし書の規定は,この場合について準用する。
4 任命権者は,前項の規定による届書の提出を受けたときは,受給資格証に必要な改定をし,当該受給資格者に返付しなければならない。
(技能習得手当に相当する退職手当等の支給手続)
第15条 受給資格者は,条例第10条第10項第1号の規定による退職手当の支給を受けようとするときは,基本手当に相当する退職手当請求書及び公共職業訓練等受講証明書(様式第7号。以下この項において「受講証明書」という。)に,条例第10条第11項第1号又は第2号の規定による退職手当の支給を受けようとするときは,技能習得手当に相当する退職手当等請求書(様式第8号)及び受講証明書にそれぞれ受給資格証を添えて任命権者に提出しなければならない。第8条第2項ただし書の規定は,この場合について準用する。
2 任命権者は,前項の規定により書類の提出を受けたときは,受給資格証に必要な事項を記載し,当該受給資格者に返付しなければならない。
(傷病手当に相当する退職手当の支給手続)
第16条 受給資格者は,条例第10条第11項第3号の規定による退職手当の支給を受けようとするときは,傷病手当に相当する退職手当請求書(様式第9号)に受給資格証を添えて任命権者に提出しなければならない。第8条第2項ただし書の規定は,この場合について準用する。
2 任命権者は,前項の規定により書類の提出を受けたときは,受給資格証に必要な事項を記載した上,当該受給資格者に返付しなければならない。
(就業促進手当等に相当する退職手当の支給手続)
第17条 受給資格者は,条例第10条第11項第4号から第6号までの規定による退職手当の支給を受けようとする場合は,同項第4号の規定による退職手当のうち雇用保険法第56条の3第1項第1号イに該当する者に係る就業促進手当(以下「就業手当」という。)に相当する退職手当にあっては,就業手当に相当する退職手当請求書(様式第10号)に,同号ロに該当する者に係る就業促進手当(雇用保険法施行規則(昭和50年労働省令第3号)第83条の4に規定する就業促進定着手当(以下「就業促進定着手当」という。)を除く。以下「再就職手当」という。)に相当する退職手当にあっては,再就職手当に相当する退職手当請求書(様式第11号)に,同号ロに該当する者に係る就業促進手当(就業促進定着手当に限る。)に相当する退職手当にあっては,就業促進定着手当に相当する退職手当請求書(様式第11号の2)に,同項第2号に該当する者に係る就業促進手当(以下「常用就職支度手当」という。)に相当する退職手当にあっては,常用就職支度手当に相当する退職手当請求書(様式第12号)に,条例第10条第11項第5号の規定による退職手当にあっては,移転費に相当する退職手当請求書(様式第13号)に,同項第6号の規定による退職手当のうち雇用保険法第59条第1項第1号に該当する行為をする者に係る求職活動支援費に相当する退職手当にあっては,求職活動支援費(広域求職活動費)に相当する退職手当請求書(様式第14号)に,同項第2号に該当する行為をする者に係る求職活動支援費に相当する退職手当にあっては,求職活動支援費(短期訓練受講費)に相当する退職手当請求書(様式第14号の2)に,同項第3号に該当する行為をする者に係る求職活動支援費に相当する退職手当にあっては,求職活動支援費(求職活動関係役務利用費)に相当する退職手当請求書(様式第14号の3)に,管轄公共職業安定所の長等の証明の必要なときは,所要事項につき証明を受けた上,それぞれ受給資格証又は失業者退職手当高年齢受給資格証(様式第15号。以下「高年齢受給資格証」という。)を添えて任命権者に提出しなければならない。第8条第2項ただし書の規定は,この場合について準用する。
2 任命権者は,前項の規定により書類の提出を受けたときは,受給資格証又は高年齢受給資格証に必要な事項を記載した上,当該受給資格者に返付しなければならない。
(高年齢受給資格証の交付)
第18条 任命権者は,高年齢求職者給付金に相当する退職手当の支給を受ける資格を有する者(以下「高年齢受給資格者」という。)から退職票の提出を受けたときは,当該高年齢受給資格者が失業している事実を確認の上,高年齢受給資格証をその者に交付しなければならない。
3 雇用保険法の規定による基本手当の支給を受ける資格を有する者が同法第20条第1項若しくは第2項に規定する期間内に,又は船員保険法の規定による失業保険金の支給を受ける資格を有する者が同法第33条ノ10第1項若しくは第2項に規定する期間内に高年齢受給資格者となった場合においては,当該基本手当又は失業保険金の支給を受けることができる日数(条例第10条第5項の規定による退職手当に係る高年齢受給資格者にあっては,その日数に待期日数を加えた日数)に等しい失業の日数が経過した後に高年齢求職者給付金に相当する退職手当を支給する。
(支給台帳の保管)
第21条 任命権者は,失業者の退職手当の支出既未済等の事項を明らかにするため,失業者の退職手当支給台帳を作成し,保管しなければならない。
(退職票の再交付)
第22条 受給資格者は,退職票を滅失又は損傷した場合においては,もとの任命権者にその旨を申し出て退職票の再交付を受けることができる。
2 もとの任命権者は,前項の規定による再交付をするときは,その退職票に再交付の旨及びその年月日を記載しなければならない。
3 退職票の再交付があったときは,もとの退職票は,その効力を失う。
附則
この規則は,公布の日から施行し,平成16年4月1日から適用する。
附則(平成17年規則第21号)
この規則は,平成17年4月1日から施行する。
附則(平成18年規則第18号)
この規則は,平成18年4月1日から施行する。
附則(平成20年規則第26号)
この規則は,平成20年12月1日から施行する。
附則(平成22年規則第19号)
この規則は,公布の日から施行する。
附則(平成28年規則第22号)
(施行期日)
1 この規則は,平成28年4月1日から施行する。
(経過措置)
2 行政庁の処分その他の行為又は不作為についての不服申立てに関する手続であってこの規則の施行前にされた行政庁の処分その他の行為又はこの規則の施行前にされた申請に係る行政庁の不作為に係るものについては,なお従前の例による。
3 この規則の施行の際,第1条の規定による改正前の南国市放置自動車の発生の防止及び適正な処理に関する条例施行規則,第2条の規定による改正前の南国市行政情報公開条例施行規則,第3条の規定による改正前の南国市個人情報保護条例施行規則,第5条の規定による改正前の南国市職員の退職手当に関する条例施行規則,第6条の規定による改正前の南国市福祉医療費助成に関する条例施行規則,第7条の規定による改正前の南国市児童手当等事務取扱規則,第8条の規定による改正前の南国市子ども手当事務取扱規則,第9条の規定による改正前の南国市障害児福祉手当及び特別障害者手当等事務取扱い細則,第10条の規定による改正前の南国市母子及び父子家庭医療費の助成に関する条例施行規則,第11条の規定による改正前の南国市身体障害児に係る補装具の交付等に関する規則,第12条の規定による改正前の南国市国民健康保険税減免規則,第13条の規定による改正前の南国市介護保険条例施行規則,第14条の規定による改正前の南国市廃棄物の処理及び清掃に関する条例施行規則,第15条の規定による改正前の南国市一般廃棄物処理業者に対する行政処分に関する規則,第16条の規定による改正前の南国市墓地等の設置及び経営の許可等に関する条例施行規則,第17条の規定による改正前の南国市ペット霊園の設置の許可等に関する条例施行規則,第18条の規定による改正前の南国市ほたる保護条例施行規則,第19条の規定による改正前の南国市山村振興等農林漁業特別対策事業施設の設置及び管理に関する条例施行規則,第20条の規定による改正前の南国市農業集落排水施設の設置及び管理に関する条例施行規則,第21条の規定による改正前の南国市農業集落排水事業受益者分担金に関する条例施行規則,第22条の規定による改正前の南国市農業集落排水事業排水設備資金利子補給規則,第23条の規定による改正前の南国市農林事業分担金徴収条例施行規則,第24条の規定による改正前の南国市企業立地促進条例施行規則,第25条の規定による改正前の南国市地域情報通信基盤整備事業分担金の徴収に関する条例施行規則,第26条の規定による改正前の南国市法定外公共用財産管理条例施行規則,第27条の規定による改正前の南国市市街化区域内法定外水路整備事業分担金徴収条例施行規則,第28条の規定による改正前の高知広域都市計画事業篠原土地区画整理事業施行規程に関する条例施行規則,第29条の規定による改正前の南国市下水道条例施行規則,第30条の規定による改正前の南国市公共下水道事業受益者負担に関する条例施行規則,第31条の規定による改正前の南国市公共下水道区域外流入分担金の徴収に関する条例施行規則,第32条の規定による改正前の南国市排水設備等設置資金利子補給規則及び第33条の規定による改正前の南国市営住宅設置及び管理条例施行規則に規定する様式による用紙で,現に残存するものは,当分の間,所要の修正を加え,なお使用することができる。
附則(平成29年規則第18号)
この規則は,公布の日から施行する。
附則(平成29年規則第30号)
この規則は,公布の日から施行する。
附則(平成30年規則第15号)
この規則は,公布の日から施行する。
附則(令和元年規則第10号)
1 この規則は,公布の日(以下「公布日」という。)から施行する。
2 この規則による改正後の南国市職員の退職手当に関する条例施行規則第11条第2項の規定は,同規則第6条に規定する基本手当に相当する退職手当の支給を受ける資格に係る退職の日の翌日から起算して4年を経過する日が公布日以後にある者からの申出について適用し,当該退職の日の翌日から起算して4年を経過する日が公布日前にある者からの申出については,なお従前の例による。
附則(令和元年規則第11号)抄
この規則は,令和元年12月14日から施行する。
附則(令和4年規則第32号)
(施行期日)
1 この規則は,公布の日から施行する。
(経過措置)
2 この規則の施行の際現に提出され,又は交付されているこの規則による改正前の様式第1号,様式第2号の2から様式第6号まで,様式第8号から様式第14号の3まで及び様式第16号(以下「旧様式」という。)により使用されている書類は,この規則による改正後の様式第1号,様式第2号の2から様式第6号まで,様式第8号から様式第14号の3まで及び様式第16号によるものとみなす。
3 この規則の施行の際現にある旧様式による用紙については,当分の間,これを取り繕って使用することができる。
附則(令和6年規則第23号)抄
(施行期日)
第1条 この規則は,刑法等の一部を改正する法律(令和4年法律第67号。以下「刑法等一部改正法」という。)の施行の日から施行する。
(人の資格に関する経過措置)
第2条 拘禁刑又は拘留に処せられた者に係る他の規則の規定によりなお従前の例によることとされ,なお効力を有することとされ,又は改正前若しくは廃止前の規則の規定の例によることとされる人の資格に関する法令の規定の適用については,無期拘禁刑に処せられた者は刑法等一部改正法第2条の規定による改正前の刑法(明治40年法律第45号。以下「旧刑法」という。)第13条に規定する禁錮(以下「禁錮」という。)(無期のものに限る。)に処せられた者と,有期拘禁刑に処せられた者は刑期を同じくする有期禁錮に処せられた者と,拘留に処せられた者は刑期を同じくする旧刑法第16条に規定する拘留(以下「旧拘留」という。)に処せられた者とみなす。
別表(第2条の5関係)
ア 平成8年4月1日から平成18年3月31日までの間の基礎在職期間における職員の区分についての表
第1号区分から第3号区分まで | 平成8年4月1日から平成18年3月31日までの間において適用されていた南国市一般職の職員の給与に関する条例(昭和38年南国市条例第13号。他の条例において,引用し,準用し,又はその例による場合を含む。以下「平成8年4月以後平成18年3月以前の一般職員給与条例」という。)の行政職給料表の適用を受けていた者で,その属する職務の級が10級以上であったもの |
第4号区分 | 平成8年4月以後平成18年3月以前の一般職員給与条例の行政職給料表の適用を受けていた者で,その属する職務の級が9級であったもの |
第5号区分 | 平成8年4月以後平成18年3月以前の一般職員給与条例の行政職給料表の適用を受けていた者で,その属する職務の級が8級であったもの |
第6号区分 | 平成8年4月以後平成18年3月以前の一般職員給与条例の行政職給料表の適用を受けていた者で,その属する職務の級が7級であったもの |
第7号区分 | 平成8年4月以後平成18年3月以前の一般職員給与条例の行政職給料表の適用を受けていた者で,その属する職務の級が6級であったもの |
第8号区分 | 平成8年4月以後平成18年3月以前の一般職員給与条例の行政職給料表の適用を受けていた者で,その属する職務の級が5級であったもの |
第9号区分 | 第1号区分から第8号区分までのいずれの職員の区分にも属しないこととなる者 |
イ 平成18年4月1日以後の基礎在職期間における職員の区分についての表
第1号区分から第3号区分まで | 平成18年4月1日以後に適用されている南国市一般職の職員の給与に関する条例(他の条例において,引用し,準用し,又はその例による場合を含む。以下「平成18年4月以後の一般職員給与条例」という。)の行政職給料表の適用を受けていた者で,その属する職務の級が8級以上であったもの |
第4号区分 | 平成18年4月以後の一般職員給与条例の行政職給料表の適用を受けていた者で,その属する職務の級が7級であったもの |
第5号区分 | 平成18年4月以後の一般職員給与条例の行政職給料表の適用を受けていた者で,その属する職務の級が6級であったもの |
第6号区分 | 平成18年4月以後の一般職員給与条例の行政職給料表の適用を受けていた者で,その属する職務の級が5級であったもの |
第7号区分 | 平成18年4月以後の一般職員給与条例の行政職給料表の適用を受けていた者で,その属する職務の級が4級であったもの |
第8号区分 | 平成18年4月以後の一般職員給与条例の行政職給料表の適用を受けていた者で,その属する職務の級が3級であったもの |
第9号区分 | 第1号区分から第8号区分までのいずれの職員の区分にも属しないこととなる者 |























































