○都市計画法第21条の2の規定に基づく南国市地区計画等に関する都市計画の決定等の提案に関する条例施行規則
平成22年3月23日
規則第2号
(趣旨)
第1条 この規則は,都市計画法第21条の2の規定に基づく南国市地区計画等に関する都市計画の決定等の提案に関する条例(平成22年南国市条例第2号。以下「条例」という。)第6条の規定に基づき,都市計画(都市計画法(昭和43年法律第100号。以下「法」という。)第15条の規定により市が定めるものに限る。以下同じ。)の決定又は変更の提案(以下「計画提案」という。)に関し必要な事項を定める。
(事前相談等)
第2条 計画提案を行おうとする者(以下「計画提案者」という。)は,法第21条の2に規定する都市計画の素案の作成その他計画提案を行うに当たり必要な事項について,事前に市長に相談することができる。
2 市長は,前項の相談があった場合においては,都市計画の決定又は変更の状況その他の市が保有する都市計画に関する情報を積極的に提供するよう努めるものとする。
(提出図書等)
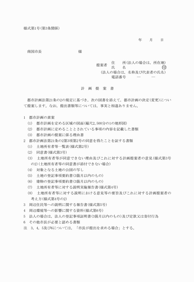
第3条 計画提案者は,都市計画法施行規則(昭和44年建設省令第49号)第13条の4の規定により,次に掲げる書類を市長に提出しなければならない。
(1) 計画提案書(様式第1号)
(2) 都市計画の素案として次に掲げる図書
ア 計画提案に係る都市計画を定める区域の図面(縮尺2,500分の1の地形図)
イ 法その他の法令の規定により計画提案に係る都市計画に定めることとされている事項の内容を記載した書類
ウ 計画提案に係る理由書
(3) 法第21条の2第3項第2号の同意を得たことを証する書類として次に掲げるもの
ア 計画提案に係る都市計画の素案の対象となる区域の土地所有者等(条例第2条に規定する「土地所有者等」をいう。以下同じ。)の土地所有者等一覧表(様式第2号)
ウ 計画提案に係る土地の公図の写し及び登記事項要約書並びに借地権を有する者の当該借地権の目的である土地の上に存する建物の登記事項要約書(借地権の登記がない場合に限る。)
2 前項に規定するもののほか,市長は,計画提案者に対して次に掲げる書類の提出を求めることができる。
(1) 周辺住民等への説明に関する報告書(様式第5号)
(2) 周辺環境への影響に関する資料(様式第6号)
(3) 計画提案者が法人である場合にあっては,当該法人の登記事項証明書及び定款又は寄付行為
(4) その他市長が必要と認める書類
3 前2項に掲げる書類の提出部数は,3部とする。
(計画提案をした者に対する協力要請)
第4条 市長は,高知県及び関係機関に対する協議,南国市都市計画審議会の審議,公聴会等において必要があると認めるときは,計画提案をした者に対し,必要な協力を求めることができる。
(計画提案の総合的判断)
第5条 市長は,法第21条の3の規定により計画提案を踏まえた都市計画の決定又は変更をする必要があるかどうかを判断する場合に,条例第4条に規定する判断基準によるほか,土地所有者等及び周辺住民等への説明が十分に行われ,理解が得られていること等総合的に判断するものとする。
2 市長は,前項の閲覧を開始するときは,閲覧の場所等及び手続きの経緯並びに都市計画の決定又は変更をする必要があるかどうかの判断の結果を公告するものとする。
(高知県が定める都市計画に関する情報提供)
第8条 市長は,計画提案に係る都市計画の素案の内容の全部又は一部を実現するために,高知県が定める都市計画の決定又は変更が必要であると認めたときは,遅滞なくその旨を当該計画提案をした者及び高知県知事に通知するものとする。
(素案の一部を実現する場合の措置)
第9条 市長は,計画提案に係る都市計画の素案の内容の一部を変更して都市計画の案を作成すべきであると判断したときは,遅滞なくその旨及びその理由を当該計画提案した者に通知するものとする。
(その他)
第10条 この規則に定めるもののほか,計画提案に関し必要な事項は,市長が別に定める。
附則
この規則は,公布の日から施行する。







